点击右上角微信好友

朋友圈

请使用浏览器分享功能进行分享

正在阅读:中国新闻奖新闻摄影组照类《鲸豚逐浪海之南》公示
首页> 新闻中心 > 正文

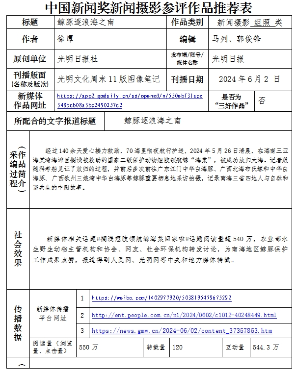
中国新闻奖新闻摄影组照类《鲸豚逐浪海之南》公示

来源:光明网2025-04-17 09:19

中国新闻奖新闻摄影组照类《鲸豚逐浪海之南》公示

中国新闻奖新闻摄影组照类《鲸豚逐浪海之南》公示

中国新闻奖新闻摄影组照类《鲸豚逐浪海之南》公示

中国新闻奖新闻摄影组照类《鲸豚逐浪海之南》公示

广东江门海域的中华白海豚(光明日报记者徐谭拍摄)

中国新闻奖新闻摄影组照类《鲸豚逐浪海之南》公示

广西北海儒艮保护区的国内首个哺乳动物声学监测浮标。(光明日报记者徐谭拍摄)

中国新闻奖新闻摄影组照类《鲸豚逐浪海之南》公示

广西钦州三娘湾白海豚教室(光明日报记者徐谭拍摄)

中国新闻奖新闻摄影组照类《鲸豚逐浪海之南》公示

广西涠洲岛栖息的布氏鲸(光明日报记者徐谭拍摄)

中国新闻奖新闻摄影组照类《鲸豚逐浪海之南》公示

鲸鱼海棠成功回归南海(光明日报记者徐谭拍摄)

中国新闻奖新闻摄影组照类《鲸豚逐浪海之南》公示

救护鲸鱼海棠(光明日报记者徐谭拍摄)

 

[ 责编:杨煜 ]
阅读剩余全文(